欢迎来到雄安建筑协会!
登录
注册
首页
协会概况
会员管理
专家库
业务板块
协会报道
政策法规
协会报道
协会通知
协会报道
会员资讯
行业动态
协会党建
协会通知
您所在的位置:
首页
>>
协会报道
>>
协会通知
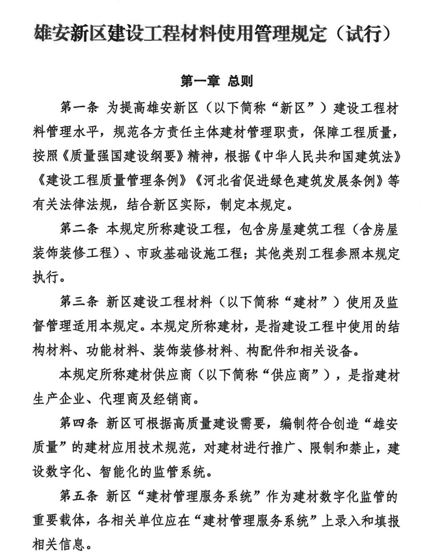
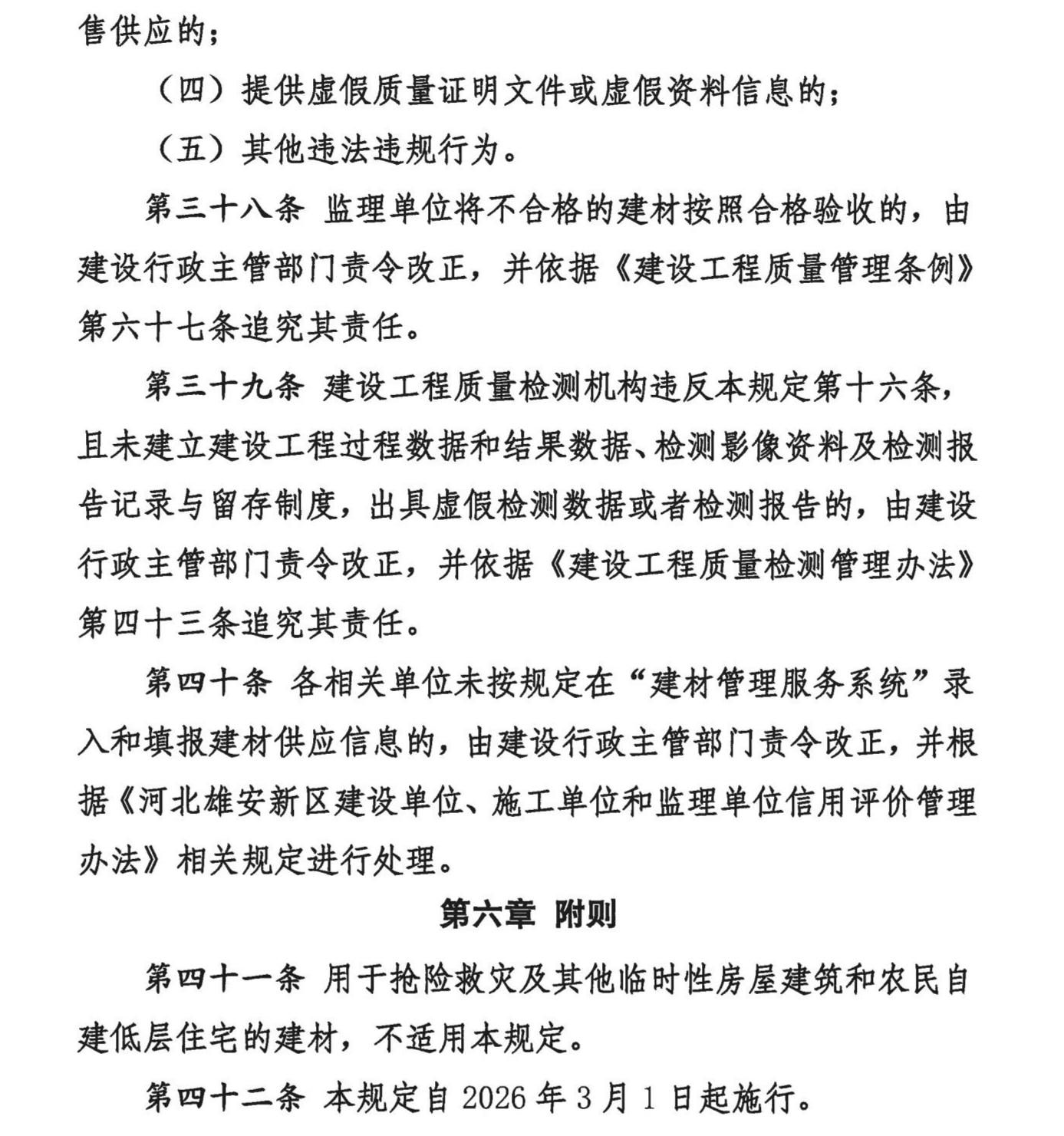
转发建交局《关于印发〈雄安新区建设工程材料使用管理规定(试行) 〉的通知》
下载附件